Pages

Sabtu, 16 Juli 2011

Rangkaian Astable IC 555 | Rangkaian Clock

IC 555 atau yang dikenal juga sebagai IC timer dan juga sebagai pembangkit gelombang clock. Setidaknya sering digunakan menjadi dua rangkaian dasar, yang pertama rangkaian astable dan yang kedua rangkaian monostable.

Dalam tulisan kali ini akan dibahas tentang rangkaian Astable, rangkaian astable ini sendiri merupakan rangkaian yang keluarannya berlogika nol (0) dan berlogika satu (1) secara bergantian sesuai waktu yang kita tentukan.

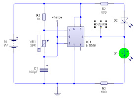
Berikut rangkaiannya:

 Rangkaian Astable IC 555 | Rangkaian Clock

Komponen yang diperlukan antara lain:
-IC 555
-Resistor
-Variabel resistor
-Battery
-led sebagai indicator

Penjelasan rangkaian, input pengatur waktu kita dapat kan dengan mengatur besar variable resistor dan kapasitor yang dihubungkan dengan pin 2 dan 6 pada IC 555, keluaran astable nya dari pin 3, perhatikan hasil gelombang sinyal astable ( warna biru) dan gelombang tegangan dari proses pengisian dan pengosongan kapasitor ( warna merah) sebagai input di IC 555.

 Rangkaian Astable IC 555 | Rangkaian Clock

Semoga penjelasan singkat ini bermanfaat…

1 komentar:

Silahkan tinggalkan komentar...